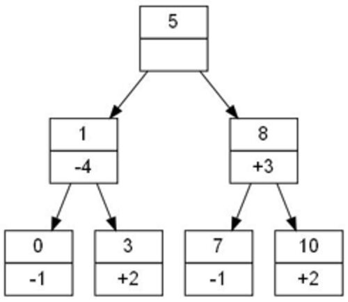
何年も前にstd::mapに格納されているkey群を指定量だけ一気にずらしたいと思い、slidable_mapとでも呼べるデータ構造を考えました。つまり格納されているkeyが1,5,8だとしてそれぞれを+2だけずらし3,7,10としたいわけです。愚直に個々のkeyを修正すればコス…
RGBとCMYKカラーの変換には簡単な変換式はありませんし、完全に可逆の変換が出来るわけでもありません。また用途に応じて変換方法も違ってきます。 まずは適切なiccプロファイル(RGB,CMYK)を用意します。CMYKのプロファイルとしては日本で印刷するなら ( Jap…
引用をストックしました
引用するにはまずログインしてください
引用をストックできませんでした。再度お試しください
限定公開記事のため引用できません。